读电子文献 游数据海洋——2016年度图书馆资源与服务宣传月启动
发布时间:2016-03-18 17:00:35 作者:姜美芝 来源:图书馆
点击:
为宣传推广图书馆电子文献资源,提升师生运用电子文献的能力,提高资源利用率,丰富师生文化生活,增强师生阅读体验,图书馆启动“2016年度图书馆资源与服务宣传月”活动。多年来,学校高度重视电子文献资源建设,在电子文献馆藏资源建设方面持续投入,增加了大量电子文献资源。据图书馆馆长唐兵介绍,电子文献资源较纸质图书期刊更受读者欢迎。此前,学校师生对图书馆电子文献资源了解不多,对电子文献资源使用缺乏经验,资源利用率不高。唐兵表示,本次活动借鉴国外图书馆宣传推广方式,以“读电子文献,游数据海洋”为主题,采取电子文献资源使用培训、特色专题讲座、现场问题咨询、有奖竞答等多种形式,为全校师生奉献阅读“大餐”。活动现场还将邀请数据库供应商,为读者参与馆藏资源建设提供渠道。另外,活动现场还将为每位参与者发送纪念品,为获奖读者颁奖,欢迎全校师生积极参与。
活动具体安排如下(详情见图书馆网站):
一、活动主题:读电子文献,游数据海洋
二、活动时间:3月21日—4月26日
三、活动内容:
1.数字资源宣传及使用现场咨询,详见附表1。
时间:3月21日至4月1日上午
地点:图书馆大门东西两侧和大厅
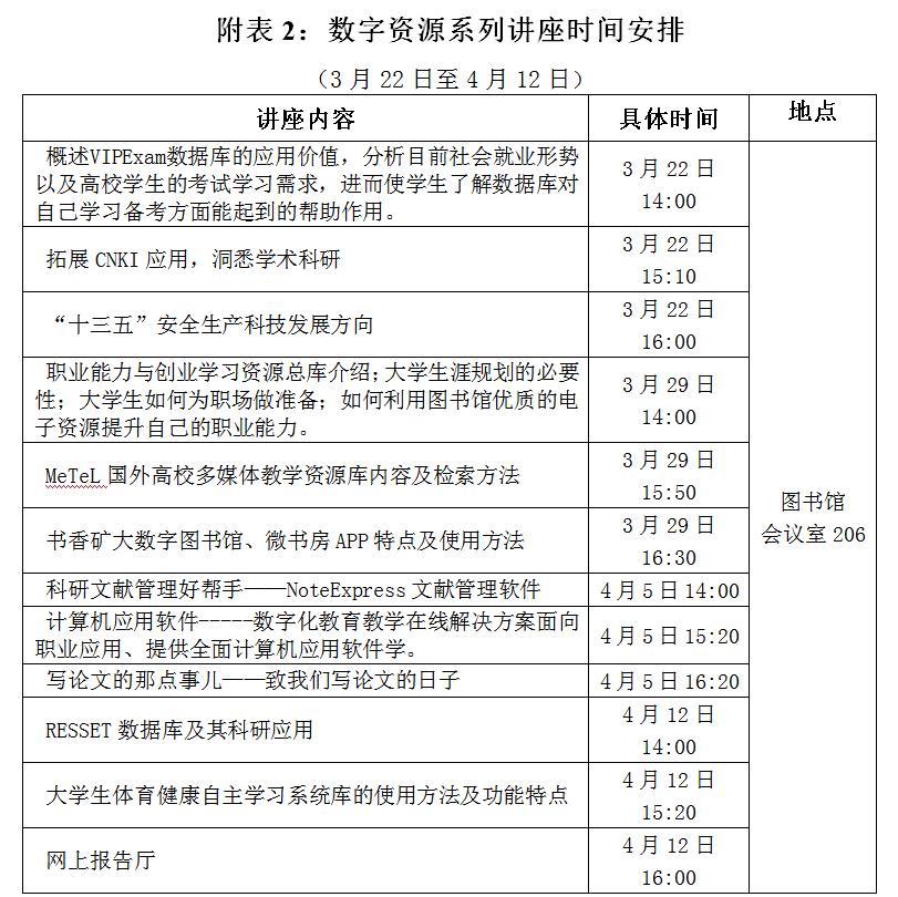
2.专题讲座与数据库使用培训,详见附表2。
时间:3月22日、3月29日、4月5日和4月12日下午
地点:图书馆会议室
3.《网上报告厅》有奖竞答,设一等奖2名,二等奖5名,三等奖15名。
4.超星移动图书馆体验,让数字资源“一网打尽”。
时间:3月23日
地点:图书馆大门口和大厅
5.CASHL(中国高校人文社会科学文献信息中心)文献优惠服务。
6.BALIS原文传递服务推广。
7.矿大首届书法大赛暨第三届北京高校书法巡展。
8.活动总结及颁奖仪式。
时间:4月26日下午
地点:图书馆会议室

