10项课题获批2025年度北京市学校思想政治工作中心思政相关研究课题立项
发布时间:2025-12-10 10:41:13 作者:王晓 来源:党委宣传部、党委教师工作部
点击:
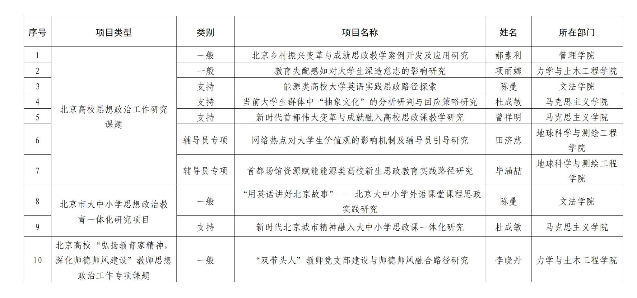
本网讯 日前,北京市委教育工作委员会公布了2025年度北京高校思想政治工作研究课题、2025年度北京市大中小学思想政治教育一体化研究项目和2025年度北京高校“弘扬教育家精神,深化师德师风建设”教师思想政治工作专项课题获批立项名单。我校共10项课题获批立项,其中一般课题4项,支持课题4项,辅导员专项2项。
北京高校思想政治工作研究课题、北京市大中小学思想政治教育一体化研究项目和北京高校“弘扬教育家精神,深化师德师风建设”教师思想政治工作专项课题均由北京市委教育工作委员会组织开展,旨在深入学习贯彻党的二十大和二十届历次全会精神、全国教育大会精神和习近平总书记关于高校思想政治工作的指示批示精神,加强首都高校教师思想政治和师德师风建设工作,进一步提升北京高校思想政治工作质量和水平。
为落实中央和市委部署要求,推进学校思想政治工作成效不断提升,学校动员教师积极参与申报,经资格审核、专家评审等环节,遴选出一批优秀项目推荐至北京市参评,为促进全市学校思想政治工作一体化建设和高质量发展贡献了矿大(北京)力量。
