学校2018年“生涯体验日”活动举办
发布时间:2018-05-29 14:54:26 作者: 来源:学生工作处
点击:

本网讯 5月26日,“扬生涯规划之帆,振明日成功之翼”大型户外生涯体验活动暨《大学生职业生涯规划》课程实践教学,在沙河校区隆重举办。活动由学生工作处大学生就业创业指导中心主办,个体生涯咨询辅导员工作室、We学We导辅导员工作室、矿大践行力辅导员工作室共同承办,我校2017级全体学生参加活动。
上午10时,校党委副书记王忠强在学生工作处处长安宇、大学生就业创业指导中心主任高洁的陪同下莅临活动现场参观了活动体验区,仔细询问了活动内容和参与方式,慰问到场企业代表、辅导员、志愿者等工作人员,并与同学们亲切交谈,合影留念。

校党委副书记王忠强与为爱同行志愿者合影

王忠强和参与学生交谈
生涯体验日活动是结合我校《大学生职业生涯规划》课程教学要求创新设计出的课程实践部分内容,是课程理论部分的延伸,旨在探索大学生生涯教育引导的有效途径,激发学生内生学习动力,科学规划大学时间,最终实现提升人才培养质量的目标。活动以当前大学生喜闻乐见的方式,将学习课堂翻转,增强学生的体验感和互动性,以闯关游戏的方式引导学生主动探索生涯,寓教于乐,丰富内涵,打造“好玩且有深度”的生涯规划指导教学场景。

鸟瞰活动现场
生涯体验活动共分为初级探索区、目标修正区、高级探索区及外部探索区四个区域,活动模拟浓缩了大学四年同学们的成长经历,以“大学是个看不见的存钱罐,你的每一份努力都不会白费!”为导语,引导学生开始探索,每个学生经由“开学典礼”和“生涯选择”领取到自己的25个单位大学时间券,并树立奋斗目标。经过“加油成长”“青春志愿”“班团活动”“为爱同行”“学干体验”“大师开讲”等环节,用时间券换体验项目为自己赢取知识金币、技能星星、才干爱心等财富;经过“成长绊脚石”环节体验挫折教育;由“解忧杂货铺”的咨询老师帮助学生分析游戏结果,评估、指导、修正他们的生涯发展发展路径后,继续开始前行参加“竞赛体验”“人际探索”“课外充电”“模拟求职”“党团志愿”“创新创业”等高级探索区体验;最终同学们来到“生涯自选超市”换取成长商品。有人满载而归,有人遗憾惋惜,有人实现梦想,有人一无所获,所有的差异都引起大家的议论与思考,从中明白顿悟只有把时间用在对的地方,科学规划才能离梦想越来越,收获成长。除此以外,活动现场还邀请了9家知名企业HR帮助大一学生完成外部世界探索,了解企业行业资讯、人才选拔条件和留学深造要求。同学们通过趣味性游戏通关的方式以及和名企面对面交流完成了自我探索和职业探索。

加油成长区—校园常识答题

学干体验—众志成城

班团活动区—你演我猜

成长绊脚石区—意外转盘

生涯指导课堂—生涯解忧杂货店

竞赛体验—竞赛狂投

模拟求职—职位需求信息

创新创业区—我的未来我做主

党团志愿区—知识翻板

生涯超市商品
“作为一名参与者,我觉得这个活动是有趣而成功的。相比于课堂学习,在各项有趣的活动中能够更加积极深入地体会将来的职业发展道路”地测学院2017级测绘专业迟新宇这样反馈体验活动。资源学院2017级安全工程专业马海龙说:“一个很有意义别具特色的生涯日,把生涯规划不仅体现在理论课程上,更是在实践中让同学们更加了解自己的特点与职业特性,帮助自己从大一就开始有一定的生涯规划,合理的去认识自己,并会逐步落实到行动”。

同学们在照相区拍照为生涯日打call
王忠强对本次活动的教学形式、实践内容及筹备工作给予了充分肯定。他指出新时代的大学生教育引导工作,要与时俱进,摒弃守旧低效的老办法,开创新手段,走近学生融入学生,才能取得良好效果;要尽早帮助同学们树立远大的人生目标和职业理想,帮助和引导同学们把握机遇不虚度光阴,认真对待学习任务,提高自身综合素质,内外兼修,奋力进取。他希望同学们通过此次活动,能认真感观职业生涯规划的重要性,明确个人能力与目标职位之间的差距,树立起正确的就业观念,把握未来职业发展的主动权。
活动得到沙河校区管委会、校团委、教务处、保卫处、后勤处等部门的大力支持。活动现场人头攒动,秩序井然,欢声笑语不断,广受学生好评。
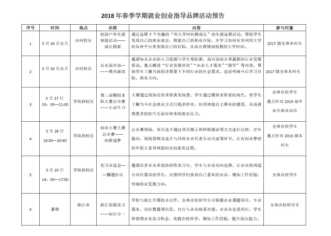
据悉,大学生就业创业指导中心将工作梳理整合,接下来还将陆续推出系列全程化品牌就业创业指导活动,针对不同年级学生全面指导提升就业创业能力。
